当前位置: 首页 > 赛事 > 山东赛事 > 滨州赛事 > 乐骑杯·沾化平衡车争霸赛
乐骑杯·沾化平衡车争霸赛
比赛已结束
开始报名
2026-04-03
报名截止
2026-05-08
比赛日期
2026-05-17
主办方 滨州乐骑体育
地址 山东滨州沾化区全福元超市
价格 ¥198
发布日期 2026-04-02
赛事介绍
 
 
 
 

以车为翼,追风逐光;河畔竞逐,锋芒初露!

当枣乡的清风遇上少年的热血,当平衡车的车轮碾过专业赛道,一场燃动沾化的平衡车盛宴——乐骑杯·沾化平衡车争霸赛,将于5月17日重磅开启!徒骇河畔,是小骑士们一展身手的舞台;枣乡大地,见证少年们奋勇争先的模样。

无需畏惧挑战,只管放手冲刺,这里有激烈的竞技比拼,有满满的仪式感与荣誉感,每一位站上赛道的孩子,都是自己的英雄。本篇推文将为你全面揭晓赛事安排、报名细则、赛场亮点等全部信息,即刻往下翻阅,开启这场热血竞技之旅!

 
     

赛事详情

     
   

【赛事主办方】

乐骑杯赛事组委会

沾化乐骑儿童运动成长中心

【赛事承办方】

滨州乐骑体育文化发展有限公司

【比赛地址】:

沾化区全福元购物超市对面(室外沥青场地 )

【比赛时间】:

2026年05月17日9:00-14:00 (周日)

【报名时间】:

2026年4月3号上午11:00--5月10号12:00

【报名费用】:

个人赛:198元/人

open组:198元/人(兼报98元不含赛事包)

童车赛:198元/人(兼报98元不含赛事包)

团队4人赛:免费

(包含:场地、保险、拍照、赛事策划与执行、奖杯、玩具)

本次报名年龄校准以报名时间3.9核算

 
   

报名前30名享拉布布盲盒玩偶1个,颜色随机

     
 
     

报名通道二维码

     
 
 
     

2026年度积分榜机制

     
 
 
     

参赛须知

     

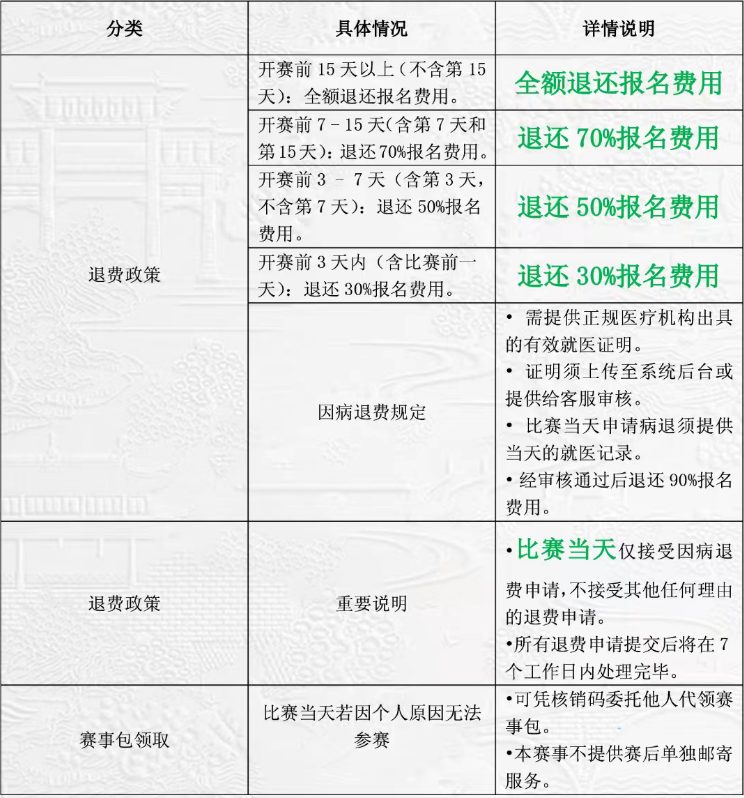
1、报名成功后因个人原因不能准时签到、检录或不能参加赛事时,不支持退费;如有其它原因可参照一下进行退费政策

2、报名信息请填写小朋友真实姓名以及正确身份证号码,如因提供虚假信息而造成相应损失,选手将自行承担由此引起的一切责任和后果。

3、请各位再认真阅读整篇文章后,谨慎自愿报名

【特别提醒】:主办方会提供赛场官方拍摄的直播参赛照片,选手报名参赛即视为自愿接受同意选手比赛照片可使用到赛事活动宣传中(如视频、推文等宣传渠道);

     
 
 
     

年龄分组

     
 
 
     

预计时间表

     
 
 
     

赛事包

     
   
   
   

完赛奖杯仅限未站台选手、赛事车牌、精美玩具

 
     

赛事奖杯

     
     

前三名

     
 
 
     

第四至第八名

     
     
     
 
 

友情链接
©2018-2021 童骑士(tongqishi.com) 版权所有 沪ICP备18042612号-1    沪B2-20190625
微信扫描二维码报名
选择套餐
套餐选择
赛事单独报名
赛程选择
全程马拉松 半程马拉松 10公里健身跑 家庭迷你马拉松(一大一小) 家庭迷你马拉松(两大一小)
可选服务
URG跑步空顶帽(颜色随机) Mizuno Worldrun 美津浓马拉松墨镜 【跑者装备URG】多功能弹力跑步腰包 2.0(颜色随机) Snowhaus Cool Scarf 降温冰巾 4条装89元
客户备注
0/100
订单金额 : ¥100.00 价格明细
确认提交
若价格变动,请在提交订单后联系客服改价,可在我的订单查看并支付